carta aliran kerja

Carta Aliran Kerja Borang-borang atau ruiukan-rujukan yang digunakan seperti surat keliling akta undang-undang HURAIAN UTAMA MPK Latar Belakang Kementerian I Jabatan a. Prosedur Tindakan Tatatertib Tidak Hadir Bertugas Tanpa Cuti Tanpa Kebenaran Tanpa Sebab Yang Munasabah.


Kits In Your Landscape Designs Knowledgebase Dynascape

Carta Alir Kerja Cross-Section ISO 9001.

. PENGENALAN PERSEKITARAN BERQUALITI QE RMC. Pastikan permohonan lengkap Terima permohonan daripada pelanggan Semak dokumen permohonan berkaitan Tukar Ganti Hakmilik Lengkap Semak pela jana perserahan 1 hari Proses kemasukan pembetulan yang berkaitan permohonan 1 hari. Carta alir kerja barisan produk disediakan untuk menunjukkan langkah aktiviti dan titik keputusan di sepanjang barisan pemasangan produk.

Graham menjadi peneraju sistem yang masyhur. You can edit this template and create your own diagram. Taklimat peraturan dan syarat pertandingan bagi aktiviti kokurikulum sukan dan kesenian pendidikan khas peringkat kebangsaan 28 mei 2021 2.

Prosedur Tindakan Tatatertib Pegawai Yang Terlibat Dengan Kes Jenayah. Proses Permohonan Kelulusan Pelan Ke Urusetia Pusat Setempat OSC. Dengan penyediaan skim ini kecacatan dalam aliran material kehilangan pekerja buruh masa penyelesaian aktiviti downtime mesin dan bilangan stesen kerja dapat.

Carta alir kerja 1. 10 Contoh Carta Alir Proses Kerja 2. Garis masa virtual run bil.

Latar belakang mengandungi catatan sejarah dan rasional penubuhan sesebuah kementerian jabatan dan selalunya mengandungi. Pemohon mengemukakan pelan JAWATANKUASA 2. Mesyuarat Jawatankuasa Pelan Bangunan 9.

25 90 Carta Aliran Kerja Aktiviti 97 Melaksanakan tugas-tugas lain yang diarah dari masa ke semasa oleh PK Pendidikan Khas dan guru-guru pendidikan khas. Memberikan Taklimat Bengkel Mengenali Bahaya Pemikiran Ekstrem Radikal Pengganasan Dan Pemikiran Liberal Unit Kafa Meminta kebenaran kepada YM SUT untuk mengadakan Taklimat. July 29 2013 by syahran Leave a Comment.

Tema dan gaya warna yang dipilih sendiri untuk membuat carta alir kelihatan. Proses perniagaan dan carta aliran kerja disediakan untuk setiap aktiviti unit sendiri di perusahaan dengan Sistem Pengurusan Kualiti 2015. Prosedur Tindakan Tatatertib Bagi Kes Biasa.

Carta aliran selenggara aliran kerja cuti wujudkan lv-001 penyokong cuti dan lv-002 pelulus cuti 1 wujudkan nama kumpulan penghantar contoh - kpm lv-001-jpn kedah ppd kbg pasu nama sekolah kod sekolah 2 wujudkan penghantar pilih business unit contoh ppd kubang pasu 3 wujudkan penerima penyokong pelulus cuti 4. Menyediakan minit surat memo kepada entiti agensi jabatan sekolah dan lain-lain dan menerima jawapan. Proses Permohonan Kelulusan Pelan Tambahan Dan Ubahan Bangunan.

Creately diagrams can be exported and added to Word PPT powerpoint Excel Visio or any other document. CARTA ALIR Pengurusan Dokumen Kewangan Oleh PTJ Tuntutan Bayaran Pelarasan Pendahuluan Tanggungjawab Aliran Kerja Proses Kerja Rekod Pelanggan Mula Pembantu Tadbir Operasi Terima dan daftar dokumen kewangan Buku Rekod Kualiti Masuk Pembantu Tadbir Operasi Semak kesahihan dokumen. Institut Tadbiran Awam Negara INTAN National Institute of Public Administration 11-Maklumat mengenai sejarah dan rasionalpenubuhan pejabatpejabat-Membolehkan individu dalam.

CARTA ALIRAN KERJA PENUKARAN HAKMILIK Proses semakan dokumen dan 1 hari Serah semula kepada pelanggan. Access Google Drive with a free Google account for personal use or Google Workspace account for business use. Perisian carta alir untuk menarik aliran kerja yang paling kompleks dengan cepat dengan penyambung pintar pratetap gaya dan perpustakaan bentuk carta alir yang komprehensif.

CARTAORGANISASI 11 CARTA ORGANISASI JABATAN PENDIDIKAN NEGERI SABAH PENGARAH TIMBALAN. Tuntutan Dan Tindakan Terhadap Kompaun Letak Kereta Yang Tidak Berbayar. Perisian carta alir menyediakan alatan dan memudahkan penciptaan rajah visual termasuk aliran kerja pembangunan produk carta alir proses perniagaan rajah rangkaian carta organisasi syarikat dan banyak lagiTerdapat banyak faktor yang mesti disediakan oleh perisian carta alir profesional.

Carta Aliran Kerja Talian Produk ISO 9001. Sediakan surat kelulusan dan. Prosedur Bagi Pegawai Yang Dikenakan Tindakan Perintah Tahanan.

Moved Temporarily The document has moved here. Parental Support. ASME yang dibina berdasarkan hasil kerja Gilbreth mengguna pakai sistem set simbol untuk carta proses aliran pada tahun 1947.

Prosedur Tahan Kerja Gantung Kerja. Melapor tugasan yang telah dilaksanakan Menyimpan salinan laporan. Merancang pengendalian taklimat dan.

Antaramuka seret dan lepas intuitif dengan bar alat kontekstual untuk melukis dengan mudah. Use Createlys easy online diagram editor to edit this diagram collaborate with others and export results to multiple image formats. One Graduation Double Achievements May 23 2022.

Carta aliran kerja aktiviti-aktiviti utama Senarai borang-borang yang digunakan Latar Belakang Jabatanpejabat. Carta Organisasi 1 - 2 Aktiviti-aktiviti bagi Fungsi 4 - 5 Proses Kerja Carta Alir dan Senarai Semak Senarai Borang Carta Fungsi 3 Deskripsi Tugas 6 - 7 Senarai Undang-undang Peraturan dan Punca Kuasa Senarai Jawatankuasa yang Dianggotai 4 1. Pada tahun 1949 carta aliran mula digunakan dalam perancangan program komputer.

Taklimat peraturan dan syarat pertandingan bagi aktiviti kokurikulum sukan dan kesenian pendidikan khas peringkat negeri 06 jun 2021 3. SU Menyediakan kertas kerja untuk dibawa ke Mesyuarat Jawatankuasa Teknikal Pelan Bangunan 8. Ia mesti mempunyai perpustakaan simbol.

Proses Pengawalan Dan Pengukuran Prestasi Kerja-kerja Projek Pembangunan Dan Penyelenggaraan. Populariti carta aliran berkembang sepanjang 1920-an dan 1930-an dengan Art Spinanger dan Ben S. Untuk mewujudkan aliran kerja yang berkesan dalam perusahaan proses.

Muka surat ini 11 FAIL MEJA MULA Terima Arahan Kerja daripada guru-guru pendidikan khas Melaksanakan tugas yang diarahkan. CARTA ALIRAN KERJA PERMOHONAN KELULUSAN PELAN BANGUNAN JPBD PULAU PINANG PEMOHON 1. Walau banyak kali aktiviti satu unit berpotongan dengan aktiviti-aktiviti unit lain.

Jawatankuasa terima permohonan.


2


Contoh Carta Aliran Kerja Pdf


Termination Pdf


Carta Alir Proses Kerja Bahagian Keselamatan Divi


Carta Aliran Proses Kerja Pdf


3 3 Carta Alir Proses Kerja Penambahbaikan Modul Pembelajaran Dan Pengajaran P P Garis Panduan Pembangunan Modul P P Uthm


Carta Alir Proses Kerja Bahagian Keselamatan Divi


Heterogeneity Effect On Fracture Parameters Of A Multilayer Asphalt Pavement Structure Containing A Top Down Crack And Subjected To Moving Traffic Loading Aliha 2021 Fatigue Amp Fracture Of Engineering Materials


Artificial Intelligence Based Robotic Technique For Reusable Waste Materials


Carta Aliran Kerja Creately


Carta Alir Pemasangan Unit Penyaman Udara Worksheet


Sustainability Free Full Text What Affects The E Bicycle Speed Perception In The Era Of Eco Sustainable Mobility A Driving Simulator Study Html


Workflow Chart Pusat Pengajian Sains Pergigian


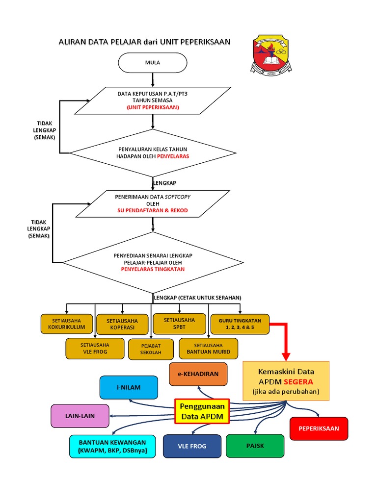
Carta Aliran Kerja Data Murid Pdf


Overview Of Approaches In Control Theory And The Usage In The Closed Download Scientific Diagram


Flow Chart Of The Numerical Solver Explicitly Showing The User Defined Download Scientific Diagram


Geosciences Free Full Text Ccs Risk Assessment Groundwater Contamination Caused By Co2 Html


2


2

Iklan Atas Artikel

Iklan Tengah Artikel 1

Iklan Tengah Artikel 2

Iklan Bawah Artikel